1. Introduction: Why the Way We Build Software Must Change
In today’s digital economy, software development plays a critical role in how organizations innovate, compete, and grow. From customer-facing applications to internal platforms, businesses depend on software to deliver seamless experiences and operational efficiency. However, many organizations are finding that their traditional software development lifecycle (SDLC) is no longer aligned with modern business needs.
1.1 The Growing Pressure on Teams
Software teams are under increasing pressure to deliver faster releases, maintain high software quality, ensure application security, and control development costs all at the same time. Customers expect reliable, secure, and high-performing applications, while business leaders demand predictable delivery and measurable ROI. Balancing speed, quality, security, and cost has become one of the biggest challenges in modern software delivery.
1.2 Why Traditional SDLC Models Are Struggling
Conventional SDLC approaches were built for slower, more predictable environments. Today, they often rely on fragmented tools, manual coordination, and late-stage validation, leading to delays, rework, and risk. As software complexity grows, these limitations make it harder for teams to respond quickly and confidently.
To succeed in this new reality, organizations need a more adaptive and intelligent way to manage the software lifecycle one that puts users, outcomes, and continuous decision-making at the center. This is where Agentic SDLC begins.
2. From Automation to Autonomy: The Rise of Agentic SDLC
We are transitioning from an era of Generative AI (making things) to Agentic AI (doing things).
Agentic SDLC is not about replacing developers, testers, or delivery teams. It’s about augmenting human expertise with Agentic GenAI that reduces cognitive load and operational noise. This is Human + AI collaboration, where humans set the intent (the "what" and "why") and agents handle the execution (the "how").
3. The Real Problems Teams Face Today
Despite having the best tools, most organizations suffer from:
4. What Makes Agentic SDLC Different
The Agentic approach replaces static pipelines with Continuous Decision-Making.
5. The Agentic SDLC Lifecycle: A User-Centric View
5.1 Planning with Greater Predictability
Instead of guessing timelines, Planning Agents analyse historical velocity and current codebase complexity to provide realistic roadmaps. They ensure every ticket is directly mapped to a business KPI, eliminating "feature creep" before it starts.
5.2 Build with Intelligence
Development isn't just about syntax. Coding Agents act as senior architects, ensuring new code follows established patterns, handles edge cases, and includes necessary documentation all in real-time.
5.3 Test Proactively
Forget waiting for the "Testing Phase." QA Agents generate dynamic test suites as you type. They perform "mutation testing," simulating rare edge cases that a human might never think to check.
5.4 Secure by Default
Security isn't a gate at the end; it’s a "Security Guardian" agent active from the first line of code. It flags vulnerabilities, suggests patches, and ensures compliance with industry standards like SOC2 or GDPR automatically.
5.5 Release with Assurance
Deployment Agents oversee software releases with real-time monitoring and automated safeguards. By detecting performance or error anomalies early, they can initiate corrective actions such as controlled rollbacks ensuring reliable software releases and a consistent user experience.
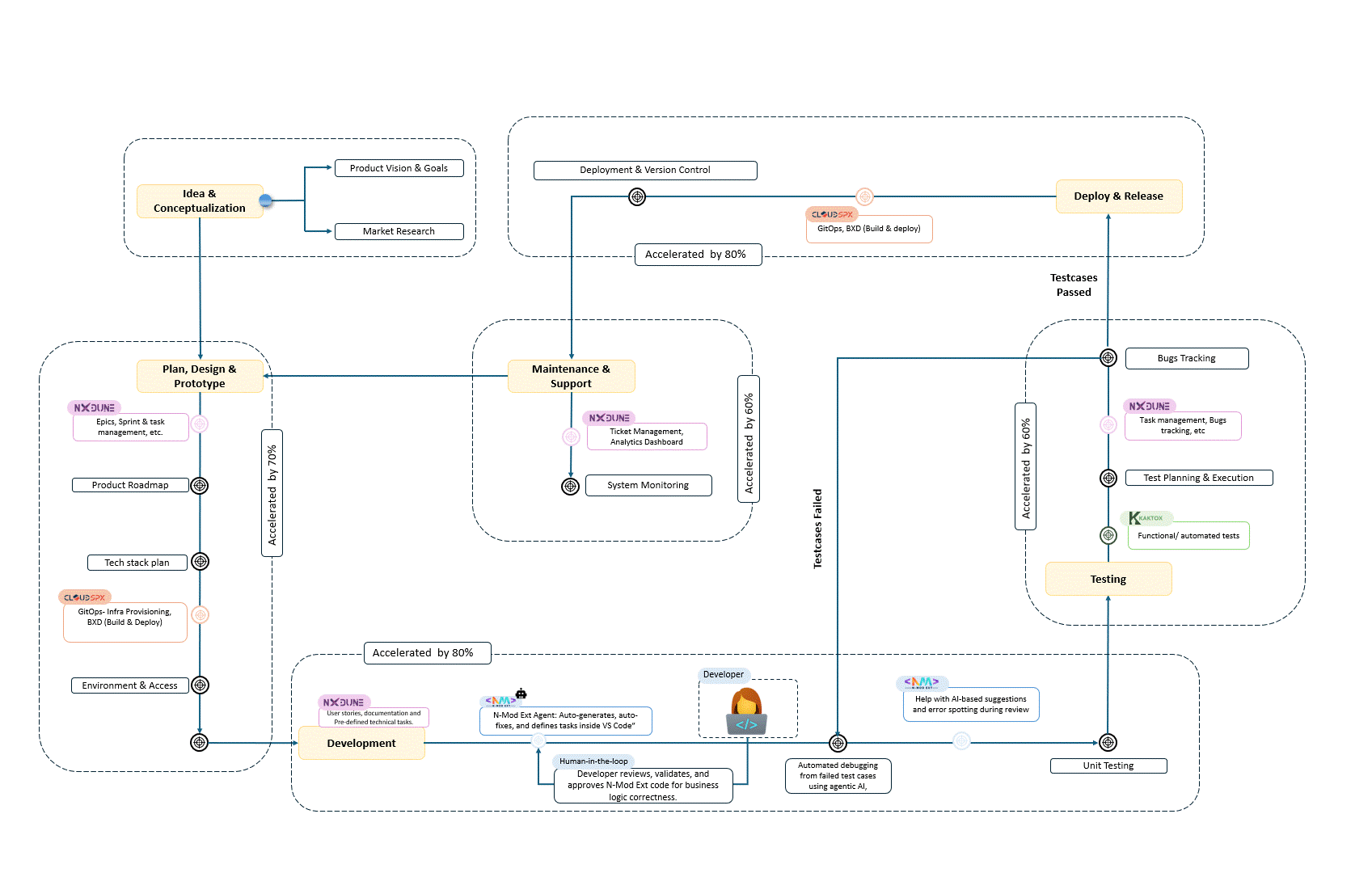
6. How Agentic SDLC Works Through Our Product Ecosystem
Our product ecosystem brings Agentic SDLC to life by seamlessly orchestrating AI-driven capabilities across every phase of the software development lifecycle.

Phase 1: Requirement Intelligence & Project Inception
The lifecycle begins even before development starts. A BRD is first analyzed using the BRD Analyzer, where raw client inputs are processed to generate clarification questions, evaluate feasibility, and deliver go/no-go recommendations. The analyzed BRD document is then generated and uploaded into NXDUNE.
Requirement Intelligence.
Phase 2: Visual Infrastructure & Design-to-Deploy (D2D)
While developers prepare, CloudSPX handles the environment orchestration.
Phase 3: The AI-Enhanced Development Loop
This is where the human developer and the AI agent collaborate in real-time.
Phase 4: GitOps & Autonomous Quality Gates
The transition from "Code" to "Stage" is governed by a strict, automated GitOps workflow managed by CloudSPX and Kaktox.
Phase 5: Validation and Stage Deployment
The final validation ensures the product meets the original BRD.
7. How Agentic SDLC Comes Together: A Simple Architecture View
In a traditional setup, tools sit silently until a human clicks "run." In an Agentic Architecture, the system is "event-aware."
Imagine a central nervous system where your project management layer, your IDE, and your cloud infrastructure are constantly communicating in real time to one another. When a Business Requirement Document (BRD) is uploaded, the system doesn't just store it; it deconstructs it, assigns tasks, prepares the test environment, and alerts the developers. This is a closed-loop system where feedback from the production environment flows back into the planning phase without human data entry. To move beyond theory, let’s look at how an Agentic SDLC can be implemented in practice through a reference product ecosystem that operationalizes these principles end to end.
Our Approach
Bourntec delivers an Agentic, end-to-end Software Development Lifecycle (SDLC) that intelligently connects requirements, planning, development, testing, infrastructure, CI/CD, and deployment into a single, governed execution model. Instead of isolated tools or manual handoffs, Bourntec embeds AI and automation across the lifecycle, enabling faster delivery, higher quality, and full traceability from business intent to production.
Bourntec Product Ecosystem
BRD Analyzer – An AI-powered requirement intelligence engine that ingests Business Requirement Documents (BRDs) or raw client inputs to automatically generate clarification questions, assess feasibility, and provide go/no-go recommendations before execution begins.
Who Benefits: Business analysts, product owners, architects, and delivery leaders gain early clarity on scope, risks, and dependencies, reduce rework caused by ambiguous requirements, and ensure only implementation-ready initiatives enter the Agentic SDLC accelerating decision-making and improving delivery confidence.

NXDUNE - Central execution hub for project management, user stories, tasks, ticketing, workforce, bugs, approvals, lifecycle governance.
Who Benefits: Product Owners, Project Managers, and Delivery Leads gain a single, unified workspace to plan, track, and govern execution across teams by improving visibility, accountability, and delivery predictability without the overhead of fragmented tools.

N-MOD EXT - VS Code based AI assistant for developers, enabling code suggestions, debugging, release notes.
Who Benefits: Developers and engineering teams write cleaner code faster with real-time AI assistance, resolve issues more efficiently, and streamline documentation and release workflows boosting productivity without disrupting existing development practices.

Kaktox - AI-powered testing platform for unit, API, and functional test generation and execution
Who Benefits: QA, SDET, and Engineering teams accelerate testing cycles through AI-driven test creation and execution, improving coverage and quality while significantly reducing manual scripting effort


CloudSPX - Infrastructure orchestration with Design-to-Deploy (D2D) and GitOps-based CI/CD workflows
Who Benefits: DevOps, Platform, and Engineering teams gain end-to-end visibility and control over infrastructure provisioning and deployments, reducing manual interventions, accelerating releases, and ensuring consistent, reliable environments across the lifecycle.
8. The Data Behind the Shift: The ROI of Agentic SDLC
Moving to an Agentic SDLC isn't just a cultural shift; it’s a fiscal one. Based on industry benchmarks and early adoption of agentic workflows, organizations are seeing transformative results:
The following metrics are derived from internal benchmarks, pilot deployments, and early adopter implementations, aligned with industry benchmarks. Actual results may vary based on scale, maturity, and adoption depth.
8.1 Speed and Throughput
8.2 Quality and Security
8.3 Human Capital & Productivity
9. What Business Leaders Gain
10. What Engineering & Delivery Teams Gain
11. Real-World Use Cases
12. Why Agentic SDLC Is the Future Not a Trend
By the end of 2026, Gartner predicts that 40% of enterprise applications will embed task-specific AI agents. The cost of staying with fragmented, manual-heavy tools is no longer just "slower speed"it’s a competitive disadvantage.
Early adopters of the Agentic SDLC are reporting 25-30% productivity gains and a 50% reduction in time-to-market. More importantly, they are building software that is "self-healing" and "self-learning."
13. Getting Started with Agentic SDLC
Adoption doesn't require a "rip and replace."
14. Final Thoughts: Building Software That Builds Confidence
The ultimate goal of the Agentic SDLC isn't to remove the human; it’s to elevate the human. It transforms developers from "code writers" into "system architects" and "intent-setters." When you move from reactive firefighting to proactive, agent-led delivery, you aren't just shipping code you're building a strategic advantage.
We understand the importance of approaching each work integrally and believe in the power of simple and easy communication.